2026-02-27 15:12 浏览量:11371 来源:中国食品网
2月27日,中国食品土畜进出口商会发布2025年1-12月酒类进出口情况。
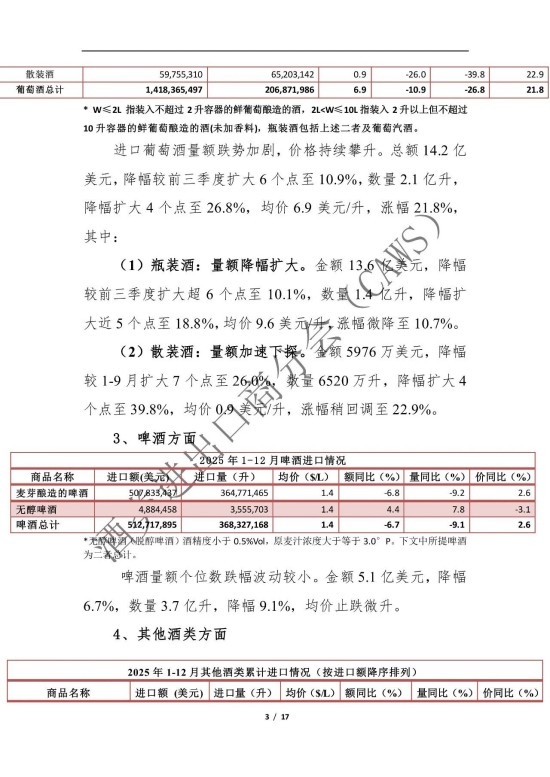
报告显示,2025年我国酒类进口整体持续低位运行。进口总额38.0亿美元,总量7.2亿升,量额同比(下同)降幅均逾13%,较前三季度稍扩大。其中烈酒价额双降、数量缓增;葡萄酒量额加速下行、均价一路高涨;啤酒量额继续小幅下行;其他酒类量价额齐升。
出口方面,2025年我国酒类出口量额双升,增幅有所回落。出口总额19.5亿美元,同比涨幅2.7%,较前三季度缩窄5个点,出口总量9.2亿升,涨幅21.6%入回调2个点。从出口结构来看,烈酒仍为第一大出口品类,金额占比63.8%,量增额减;啤酒出口占比27.3%,量额均实现两位数增长;葡萄酒增速显著,但绝对规模较小。

















来源:中国食品土畜进出口商会
上一篇:舍得酒业召开2026年工作会议 以“极致四力”推动决策共识落地生根
下一篇:叶歌观评:密集的商品展会还是我们需要的吗?